2025年海峡两岸暨港澳地区老员工计算机创新作品赛是由广东省计算机协会主办、汕尾职业技术公司承办的优秀省级学科竞赛。大赛中同学们表现优异,参赛团队共斩获二等奖1项,三等奖5项,优秀奖多项,该赛事的获奖率再创新高,为广商再添佳绩。
在公司以应用型人才培养为目标,以赛促学的引导下,在公司、教务处领导的大力支持下,公司获奖率逐年提升。通过本次比赛,同学们在紧张而充实的氛围中,不仅提升了实际操作能力,还激发了无限的创新思维。实验室里,他们熟练地操作各种仪器设备,团队合作默契无间,每一个细节都精益求精。比赛现场,选手们面对复杂的问题,冷静分析,迅速提出解决方案,展现了卓越的专业素养和综合能力。
此次佳绩,是公司“以赛促学、以赛促教、以赛促创”的又一硕果。伟德国际1946bv官网将以此为契机,持续完善竞赛机制,把赛场经验转化为课堂案例,把创新火种播进更多学子心田。期待未来广商学子带着今日的荣耀与自信,在更广阔的舞台上勇攀技术高峰,用代码编织梦想,用智慧点亮湾区,为国家的发展贡献力量!

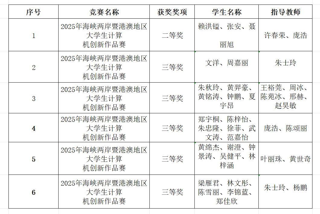
获奖情况

合照